华体会- 华体会体育官网- 体育APP下载2026年国自然基金已开始陆续送审青B、青C已经送到专家手里
2026-04-26华体会,华体会体育官网,华体会体育,华体会体育APP下载据 基金委发布的《 关于2026年度国家自然科学基金项目申请与结题等有关事项的通告 》: 2026年4月29日前, 将 公布 申请项目 初审结果。
接合近5年国自然初审公布时间推算,2026 年国自然初审结果预计将在4月24日—29日期间公布。时间已不到一周!
1.当申请书状态显示“等待依托单位确认”的时候,表示您的申请书已提交到依托单位。依托单位可能正在进行申请书形式审查。
2.当申请书状态显示“NSFC未审核”的时候,表示您的申请书已由依托单位提交NSFC,等待NSFC67审核。
3. 当申请书状态显示为“NSFC已审核”时,表示本次申请被NSFC正式引入数据库并进入申请书的形式审查阶段。
在进入通讯评审之前,NSFC会对申请书进行“形式审查”,确认你的申请书形式合格,才会被顺利送入下一流程。
NSFC已审核只是申请书的一个状态,与实际的形式审查结果无直接关系,如果非要说有关,恐怕只是你有资格可以进入形式审查而已。真正的通过初审与否,需要等待国家自然科学基金委发布初审结果通告后。
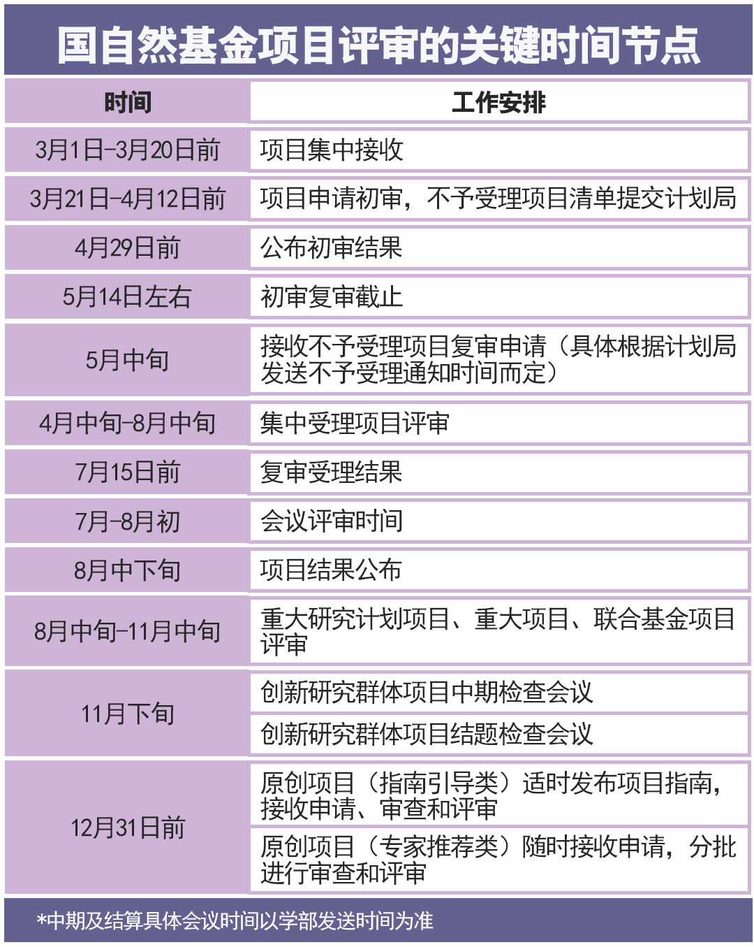
其中主要有四个重要时间节点:初审结束、复审申请时间、集中受理评审时间、会议评审时间。
集中接收期项目初审结果通常在每年4月底或5月初公布。自然科学基金委将于2026年4月29日前公布集中接收期申请项目初审结果,并受理复审申请。
集中接收的大部分项目类型,资助结果一般在当年8月中下旬公布,其余项目根据项目评审进程陆续公布。非集中接收期项目的资助结果按照自然科学基金委发布的指南和评审进程陆续公布。具体情况见基金委网站通知通告。


